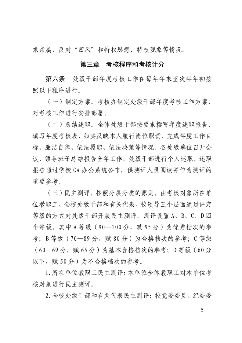
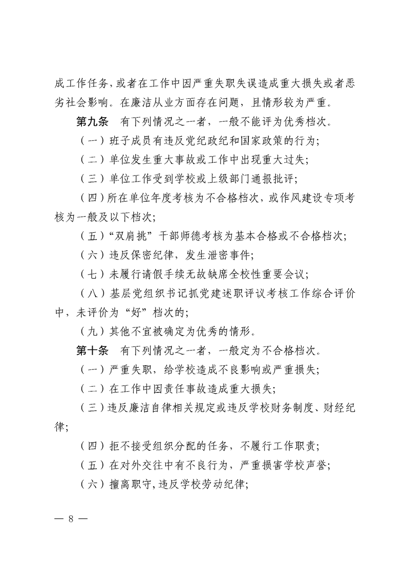
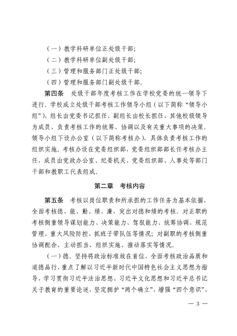
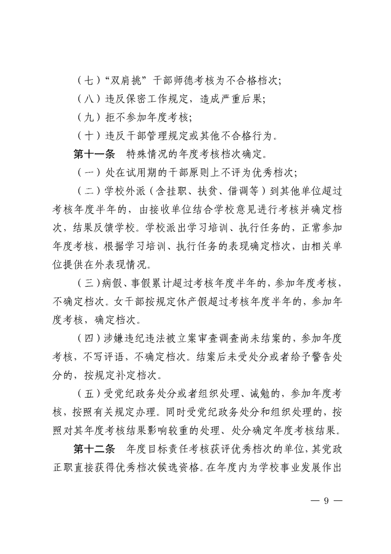
PROGRAM NAME
2020-11-22
2023-04-03
2021-04-02
2022-03-22
上一篇:关于印发《成人论坛 辅导员职级晋升办法(试行)》的通知
下一篇:关于印发《中共成人论坛 委员会巡察工作实施办法》的通知